会社規程(規定)・規則の書き方~Wordテンプレート(ひな形)の無料ダウンロード~

  1. トップページ
  2. 技術管理・現場管理・運行管理(ロジスティクス)
  3. 工業標準・技術標準運営規程(大会社・製造業)

工業標準・技術標準運営規程(大会社・製造業)

工業標準・技術標準運営規程(大会社・製造業)のテキスト

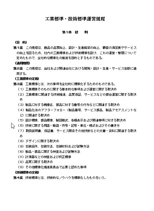
               工業標準・技術標準運営規程

第1章 総  則

(目 的)
第1条 この規程は、商品の品質向上、設計・生産能率の向上、顧客の満足度やサービスの向上を図るため、社内の工業標準および技術標準を設け、これの運営・管理について定めたもので、全社的な標準化の推進を目的とするものである。
(適用範囲)
第2条 この規程は、当社および関連会社における開発・設計・生産・サービス活動に適用する。
(工業標準の定義)
第3条 工業標準とは、次の事項を全社的に標準化するためのものである。
 (1)工業標準そのものに関する基本的な事項および運営に関する取決め
 (2)工業標準に関連する技術推進、品質保証、サービスなどの部会運営に関する取決め
 (3)製品に対する機種名、部品に対する番号の付与などに関連する取決め
 (4)製品化後のアフターフォロー(製品番号、サービス部品、製品アセアスメントなど)に関連する取決め
 (5)設計標準、部品標準、製図様式、各種表示および関連事項に対する取決め
 (6)技術に関する用語・略語・符号・記号・単位・様式およびその書き方
 (7)取扱説明書、保証書、サービス関係その他技術などの文書・資料に関連する取決め
 (8)デザインに関する取決め
 (9)包装条件、包装方法、包装材料および試験方法
 (10)製品・部品に関する検査および試験方法
 (11)計測器などの検査および校正標準
 (12)品質に関する取決め
 (13)その他標準化推進委員会で必要と認めた事項
(技術標準の定義)
第4条 技術標準とは、技術的なノウハウを標準化したものをいう。
 

第2章 充足条件、拘束力および機密保持

(充足条件)
第5条 工業標準、技術標準は、次の事項を充足していなければならない。
 (1)製造・技術・管理・営業などの各観点から十分な妥当性を有し、相互に矛盾がなく、かつ合理的に規定されていること
 (2)関係部門の要求に応じ、具体性を有し、安定性に富み、効果的に採用実施できること
 (3)関係する法規には抵触せず、かつ国際規格・国家規格・業界規格などにも矛盾していないこと
(拘束力)
第6条 各事業部門で規格、標準などの規程類を発行する際には、工業標準に準拠することが義務づけられる。
2 工業標準発効後に設計するものは、すべて工業標準に準拠すること。
3 工業標準の内容が遵守できないときは、第10条(改正・確認・廃止)の手続をとること。
4 技術標準は、技術的ノウハウを集約したものであるから、可能な限りこれに従うこと。
5 工業標準の効力は発効日(制定日や改定日)からとする。それ以降はこれに規定された内容は必ず遵守しなければならない。試行を実施するものは、第12条(試行)による。
6 工業標準を遵守しなかった場合の処置は、標準化推進委員会を経て、技術担当役員が決定する。
(機密保持)
第7条 工業標準は原則社外秘である。ただし、工業標準については商品、または部品の製造・購入のためにやむを得ず社外にその内容を知らせる必要がある場合は、必ずその部門の標準化推進責任者または標準化推進委員の承認を必要とする。
2 技術標準は、技術ノウハウを集約したものであり、社外秘である。やむを得ず社外にその一部の内容を知らせる必要があるときは、標準化推進委員会の審議・承認を得ること。

第3章 運  用

(作成要領)
第8条 工業標準・技術標準の分類と番号付与方法は、別途定める規程による。
2 工業標準・技術標準のタイトルは、原則として次のとおりとする。
 (1)業務の基本的な取決め………規程
 (2)物の大きさ、形および性能条件や品質条件についての取決め………規格
 (3)基本となる状態、動作方法、方法、考え方、概念の取決め………標準
 (4)評価、判断の基礎となる標準の取決め………基準
 (5)業務、作業などの手続・進め方の取決め………要領
 (6)一般的に適用される取決め………通則
 (7)試験方法についての取決め………試験方法
3 工業標準・技術標準の制定理由および経過などを明確にするため、解説を入れる。また、当該工業標準・技術標準が改正される場合でも解説は累積するものとし、制定以来の推移を明確にしておく。
(新規作成)
第9条 工業標準・技術標準は、必要を感じた部門が原案を作成し、標準化推進委員会へ付議する。内容に応じて専門ワーキンググループによる審議を経て、標準化推進委員会が議決をする。これを受けて技術担当役員が承認し、制定・公布する。
2 技術担当役員の承認・制定を受けて、公布および管理は技術管理部が行う。
(改正・確認・廃止)
第10条 工業標準・技術標準の改正・確認・廃止は必要があれば随時行い、前条(新規作成)の場合と同様の手続で行う。
2 確認とは定期見直し時に内容の変更がなく、制定・改正版をそのまま継続する処理をいう。
(定期見直し)
第11条 工業標準・技術標準の定期見直しは、5年ごとに行うものとする。
(試行:暫定規格)
第12条 工業標準・技術標準の効力は発効日からであるが、実際に試行し、発見された不具合を修正してから決定したほうが望ましい場合は、発効日から原則として8カ月の試行期間を設けることができる。
2 試行期間を設けるかどうかは審議した審議機関の長または標準化推進委員が決定する。
3 試行期間が6ヵ月以上必要な場合は、審議機関の長は技術管理部に事前に連絡する。
4 試行期間を設ける工業標準・技術標準は、原案を技術管理部に送付する際、その旨を明記する。
5 技術管理部では試行期間を明記して発行する。
6 試行期間終了日まで技術管理部に変要連絡のないものは、試行どおりの内容で、終了の翌日から効力を発揮するものとする。
7 試行期間内で十分に試行確認ができなかったり、不具合が発生した場合は、技術管理部に連絡する。連絡を受けた後の処理は審議機関または標準化推進委員会が対応を決める。
 

第4章 標準化推進委員

(標準化推進委員会)
第13条 標準化推進委員会は、各事業部門からの標準化推進責任者で構成される。
(標準化推進責任者の選任)
第14条 各事業部門の標準化推進責任者は、事業部門長の任命による。
(標準化推進責任者の任務)
第15条 標準化推進責任者は、事業部門内の全社に関する標準化推進の統活を行う。
2 標準化推進責任者は、事業部門内の標準化推進委員を選任する。標準化推進委員は原則として技術系、品保系から各1名ずつ選出する。
3 事業部門内の工業標準・技術標準に対する改正意見などのとりまとめと標準の遵守を周知徹底させ、事業部門内の標準化体制を確立させる。

付  則

(規程の改廃)
第1条 この規程の改廃は、第9条、第10条、第11条による。
(実 施)
第2条 この規程は、平成○年○月○日から実施する。

↑ PAGE TOP