会社規程(規定)・規則の書き方~Wordテンプレート(ひな形)の無料ダウンロード~

  1. トップページ
  2. 人事・労務
  3. フリーアドレスルール

フリーアドレスルール

フリーアドレスルールのテキスト

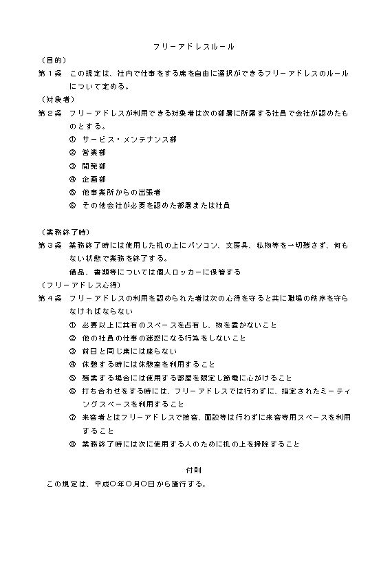
       フリーアドレスルール
(目的)
第1条 この規定は、社内で仕事をする席を自由に選択ができるフリーアドレスのルールについて定める。
(対象者)
第2条 フリーアドレスが利用できる対象者は次の部署に所属する社員で会社が認めたものとする。
① サービス・メンテナンス部
② 営業部
③ 開発部
④ 企画部
⑤ 他事業所からの出張者
⑥ その他会社が必要を認めた部署または社員

(業務終了時)
第3条 業務終了時には使用した机の上にパソコン、文房具、私物等を一切残さず、何もない状態で業務を終了する。
備品、書類等については個人ロッカーに保管する
(フリーアドレス心得)
第4条 フリーアドレスの利用を認められた者は次の心得を守ると共に職場の秩序を守らなければならない
① 必要以上に共有のスペースを占有し、物を置かないこと
② 他の社員の仕事の迷惑になる行為をしないこと
③ 前日と同じ席には座らない
④ 休憩する時には休憩室を利用すること
⑤ 残業する場合には使用する部屋を限定し節電に心がけること
⑥ 打ち合わせをする時には、フリーアドレスでは行わずに、指定されたミーティングスペースを利用すること
⑦ 来客者とはフリーアドレスで接客、面談等は行わずに来客専用スペースを利用すること
⑧ 業務終了時には次に使用する人のために机の上を掃除すること

付則
 この規定は、平成○年○月○日から施行する。


↑ PAGE TOP