会社規程(規定)・規則の書き方~Wordテンプレート(ひな形)の無料ダウンロード~

  1. トップページ
  2. 人事・労務
  3. 変形労働時間制(1ヶ月単位)に関する協定

変形労働時間制(1ヶ月単位)に関する協定

変形労働時間制(1ヶ月単位)に関する協定のテキスト

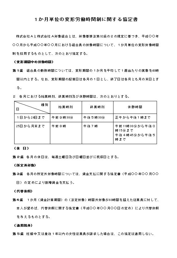
       1か月単位の変形労働時間制に関する協定書

 株式会社Aと株式会社A労働組合とは、労働基準法第32条の2の規定に基づき、平成○○年○○月から平成○○年○○月における組合員の労働時間について、1か月単位の変形労働時間制を採用するものとして、次のとおり協定する。
(変形期間中の労働時間)
第1条 組合員の勤務時間については、変形期間の1か月を平均して1週当たりの実働を40時間以内とする。なお、変形期間の起算日は各月の1日とし、終了日は各月とも月の末日とする。
2 各月における始業時刻、終業時刻及び休憩時間は、次のとおりとする。
種別
日 始業時刻 終業時刻 休憩時間
1日から24日まで 午前9時30分 午後5時30分 正午から午後1時まで
25日から月末まで


 午前8時


 午後7時


 午前11時30分から午後0時15分まで
午後4時45分から午後5時まで
(休 日)
第2条 各月の休日は、毎週土曜日及び日曜日並びに祝祭日とする。
(所定外労働)
第3条 各月の所定外労働時間については、賃金支払に関する協定書(平成○○年○○月○○日)の定めにより割増賃金を支払う。
(代替休暇)
第4条 1か月(賃金計算期間)の(法定労働)時間外労働が60時間を超えた従業員に対して、本人が望めば、代替休暇に関する協定書(平成○○年○○月○○日の定め)により代替休暇を与えるものとする。
(適用除外)
第5条 妊娠中又は産後1年以内の女性従業員が請求した場合は、この協定は適用しない。
2 小学校就学始期に達するまでの子を養育する従業員、家族等の介護を行う従業員、及び職業訓練又は教育を受ける従業員その他特別の配慮を要する従業員に対しては、従業員本人からの申し出があった場合は、この協定は適用しない。
3 対象期間の中途で退職することが明らかな従業員は退職日からさかのぼる直近の起算日から退職日までの間、期間の中途で採用された従業員は就業を開始した日から次期起算日の前日までの間、本協定を適用しない。
(協議事項)
第6条 本協定に定めがない事項及び本協定に疑義が生じたときは、速やかに会社と組合で協議して決定する。
(有効期間)
第7条 この協定の有効期間は、平成○○年○○月○○日から平成○○年○○月○○日までとする。

  平成○○年○○月○○日
株式会社A
代表取締役社長 ○○○○
株式会社A労働組合
執行委員長   ○○○○

↑ PAGE TOP