会社規程(規定)・規則の書き方~Wordテンプレート(ひな形)の無料ダウンロード~

  1. トップページ
  2. 人事・労務
  3. 育児・介護休業労使協定

育児・介護休業労使協定

育児・介護休業労使協定のテキスト

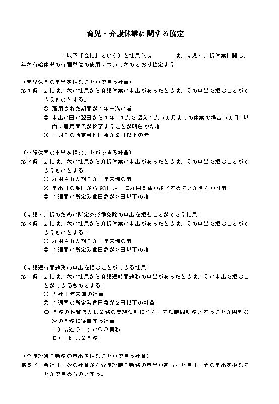
       育児・介護休業に関する協定

       (以下「会社」という)と社員代表    は、育児・介護休業に関し、年次有給休暇の時間単位の使用について次のとおり協定する。

(育児休業の申出を拒むことができる社員)
第1条 会社は、次の社員から育児休業の申出があったときは、その申出を拒むことができるものとする。
    ① 雇用された期間が1年未満の者
    ② 申出の日の翌日から1年(1歳を超え1歳6ヵ月までの休業の場合6ヵ月)以内に雇用関係が終了することが明らかな者
    ③ 1週間の所定労働日数が2日以下の者

(介護休業の申出を拒むことができる社員)
第2条 会社は、次の社員から介護休業の申出があったときは、その申出を拒むことができるものとする。
    ① 雇用された期間が1年未満の者
    ② 申出日の翌日から93日以内に雇用関係が終了することが明らかな者
    ③ 1週間の所定労働日数が2日以下の者

(育児・介護のための所定外労働免除の申出を拒むことができる社員)
第3条 会社は、次の社員から介護休業の申出があったときは、その申出を拒むことができるものとする。
    ① 雇用された期間が1年未満の者
    ② 1週間の所定労働日数が2日以下の者

(育児短時間勤務の申出を拒むことができる社員)
第4条 会社は、次の社員から育児短時間勤務の申出があったときは、その申出を拒むことができるものとする。
    ① 入社1年未満の社員
    ② 1週間の所定労働日数が2日以下の社員
    ③ 業務の性質または業務の実施体制に照らして短時間勤務とすることが困難な次の業務に従事する社員
      イ)製造ラインの○○業務
      ロ)国際営業業務

(介護短時間勤務の申出を拒むことができる社員)
第5条 会社は、次の社員から介護短時間勤務の申出があったときは、その申出を拒むことができるものとする。
    ① 入社1年未満の社員
    ② 1週間の所定労働日数が2日以下の社員

(子の看護休暇・介護休暇の申出を拒むことができる社員)
第6条 会社は、次の社員から子の看護休暇および介護休暇の申出があったときは、その申出を拒むことができるものとする。
    ① 入社6ヵ月未満の社員
    ② 1週間の所定労働日数が2日以下の社員

(子の看護休暇、介護休暇を半日単位で取得する場合の時間数)
第7条 社員が子の看護休暇、介護休暇を半日単位で取得するときの時間数は、始業時刻から4時間または終業時刻までの4時間とする。

(社員への通知)
第8条 会社は、第1条から第6条までのいずれかの規定により社員の申出を拒むときは、その旨を社員に通知するものとする。

(有効期間)
第9条 本協定の有効期間は、令和○年○月○日から令和○年○月○日までとする。ただし、有効期間満了の1ヵ月前までに、会社、組合いずれからも申出がないときには、更に1年間有効期間を延長するものとし、以降も同様とする。

令和 年 月 日

	
使用者職氏名		㊞
社員代表		㊞

↑ PAGE TOP