会社規程(規定)・規則の書き方~Wordテンプレート(ひな形)の無料ダウンロード~

  1. トップページ
  2. 人事・労務
  3. 各種手当規程

各種手当規程

各種手当規程のテキスト

       各種手当規程
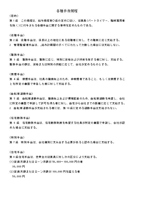
(目的)
第1条 この規程は、給与規程第○条の定めに従い、従業員(パートタイマー、臨時雇用者を除く)に付与される各種手当に関する事項を定めたものである。

(役職手当)
第2条 役職手当は、係長以上の地位にある役職者に対し、その職責に応じ支給する。
2 管理監督者手当は、_給与計期間のすべてにわたって欠勤した場合には支給しない。

(職務手当)
第3条 職務手当は、職務に応じ、特別に資格および技術を有する者に対し、支給する。職務手当の額は、資格または特別の技能に応じて、会社が定めるものとする。

(禁煙手当)
第4条 禁煙手当は、社員の健康向上のため、非喫煙者であること、もしくは禁煙することを所定の書面で申告した者に対して支給する。

(自転車通勤手当)
第5条 自転車通勤手当は、健康向上および環境配慮のため、自転車通勤を希望し、会社に所定の書面で申請して許可を得た者に対し、自宅から会社までの距離に応じて支給する。
2 自転車通勤手当が支給される者には、第10条に定める通勤手当は支給されない。

(在宅勤務手当)
第6条 在宅勤務手当は、在宅勤務制度を希望する社員が所定の書面で申請し、会社が認めた場合に支給する。

(特別手当)
第7条 特別手当は、会社備別に支糸合する必要があると認めた場合に支給する。

(住宅手当)
第8条住宅手当は、世帯主の従業員に対し次の区分により支給する。
(1)家賃月額またはローン月額が50,000~100,000円の者
 30,000円
(2)家賃月額またはローン月額が100,000円を超える者
 50,000円

(家族手当)
第9条 家族手当は、次の対象家族を扶養している従業員に対して支給する。なお扶養している対象家族とは健康保険法上の被扶養者となっている家族とする。
(1)配偶者 月額10,000円
(2)18歳未満の子1人につき月額 5,000円
(ただし高校在学中は卒業までとし、その他各種学校はこれに準ずる)

(通勤手当)
第10条 通勤手当は、通常拠点となる住居(以下「住居」という)より通勤のため交通機関を利用する者に対して、会社がその利用を認める公的交通機関の1か月分の通勤定期代相当額を、当月の給与の支給日に支給する。
2 毎月の醐手当の上限額は30,000円とする。ただし、会社が特別に認めた場合はこの限りでない。
3 通勤手当の対象となる通勤経路とは、最も経済的な公共機関を利用する経路で、会社がその利用を認めたものとする。
4 住居から最寄駅までの直線距離が1.5kmを超える場合に関わり、バスの利用を認める。ただし、会社が特別に認める合理的理由がある場合はこの限りでない。
5 新たに通勤手当を受けようとする者または住居もしくは勤務事業所の変更により乗車区間または乗車機関を変更しようとする者は、その都度会社に申請をし、許可を受けなければならない。届出が遅れた場合、または虚偽の申告をした場合、通勤手当を支払わない。また、支給済みの通勤手当に関しては返還を命ずることがある。
6 自転車で通勤する者の通勤手当は、第5条の定めによるものとし、本条に定める通勤手当は支給されない。

(時間外勤務手当)
第11条 所定労働時間(法定休日を除く休日勤務もこれに含む)を超えて勤務することを、会社が命じ、または従業員が申請し会社が認めた場合で、従業員がその時間勤務に服した場合には、時間外勤務手当を支給する。

(深夜勤務手当)
第12条 従業員が午後10時より午前5時までの深夜に勤務に服した場合には、深夜勤務手当を加算して支給する。

(休日勤務手当)
第13条 就業規則に定める法定休日に勤務することを命じられ従業員がその勤務に服した場合には、給与手当を支給する。

(詳細および取扱い)
第14条 本規定に定める各種手当の金額および具体的な取り扱いは給与規定に定めるものとする。


↑ PAGE TOP