会社規程(規定)・規則の書き方~Wordテンプレート(ひな形)の無料ダウンロード~

  1. トップページ
  2. 人事・労務
  3. 来客対応規定

来客対応規定

来客対応規定のテキスト

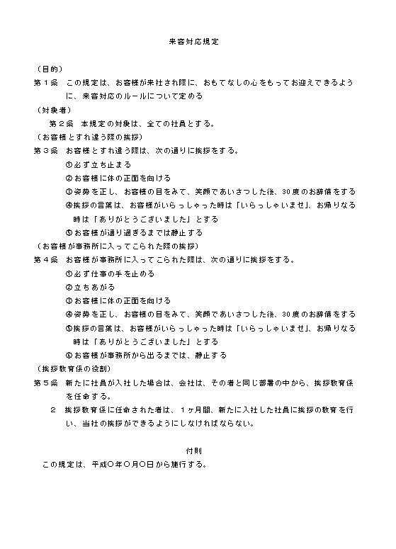
       来客対応規定

(目的)
第1条 この規定は、お客様が来社され際に、おもてなしの心をもってお迎えできるように、来客対応のルールについて定める
(対象者)
第2条 本規定の対象は、全ての社員とする。
(お客様とすれ違う際の挨拶)
第3条 お客様とすれ違う際は、次の通りに挨拶をする。
①必ず立ち止まる
②お客様に体の正面を向ける
③姿勢を正し、お客様の目をみて、笑顔であいさつした後、30度のお辞儀をする
④挨拶の言葉は、お客様がいらっしゃった時は「いらっしゃいませ」、お帰りなる時は「ありがとうございました」とする
⑤お客様が通り過ぎるまでは静止する
(お客様が事務所に入ってこられた際の挨拶)
第4条 お客様が事務所に入ってこられた際は、次の通りに挨拶をする。
①必ず仕事の手を止める
②立ちあがる
③お客様に体の正面を向ける
④姿勢を正し、お客様の目をみて、笑顔であいさつした後、30度のお辞儀をする
⑤挨拶の言葉は、お客様がいらっしゃった時は「いらっしゃいませ」、お帰りなる時は「ありがとうございました」とする
⑥お客様が事務所から出るまでは、静止する
(挨拶教育係の役割)
第5条 新たに社員が入社した場合は、会社は、その者と同じ部署の中から、挨拶教育係を任命する。
2 挨拶教育係に任命された者は、1ヶ月間、新たに入社した社員に挨拶の教育を行い、当社の挨拶ができるようにしなければならない。

付則
 この規定は、平成○年○月○日から施行する。


↑ PAGE TOP