会社規程(規定)・規則の書き方~Wordテンプレート(ひな形)の無料ダウンロード~

  1. トップページ
  2. 人事・労務
  3. サマータイム節電規定

サマータイム節電規定

サマータイム節電規定のテキスト

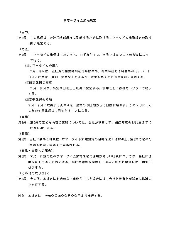
       サマータイム節電規定

(目的)
第1条	この規程は、会社が地球環境に貢献するために設けるサマータイム節電規定の取り扱いを定める。
(方法)
第2条	サマータイム節電は、次のうち、いずれか1つ、あるいは2つ以上の方法によっ
て行う。
(1)サマータイムの導入  
    7月~8月は、正社員の始業時刻を1時間早め、終業時刻も1時間早める。パート
タイム社員は、原則、変更なしとするが、変更を要するときは個別に確認する。 
	(2)所定休日の変更
    7月~8月は、所定休日を土日以外に設定する。部署ごとに勤務カレンダーで明示する。
(3)夏季休暇の増加
  7月~9月に取得する夏休みを、通常の3日間から5日間に増やす。その代りに、その年の冬季休暇は2日減らすことになる。
(実施)
第3条	第2条で定めた内容の実施については、会社が判断して、当該年度の6月1日までに社員に通知する。
(義務)
第4条	当社に勤める社員は、サマータイム節電規定の目的をよく理解の上、第2条で定めた内容を誠実に実践する義務がある。
(育児・介護への配慮)
第5条 育児・介護のためサマータイム節電規定の適用が難しい社員については、会社に理由を申し出ることができる。会社は理由を確認し、適当と認めた場合には、個別に対応する。
(その他の取り扱い)
第6条 その他、本規定に定めのない事態が生じた場合には、会社と社員とが誠実に協議の上対応する。

附則 本規定は、平成○○年○○月○○日より施行する。







↑ PAGE TOP