社員旅行規定
社員旅行規定のテキスト
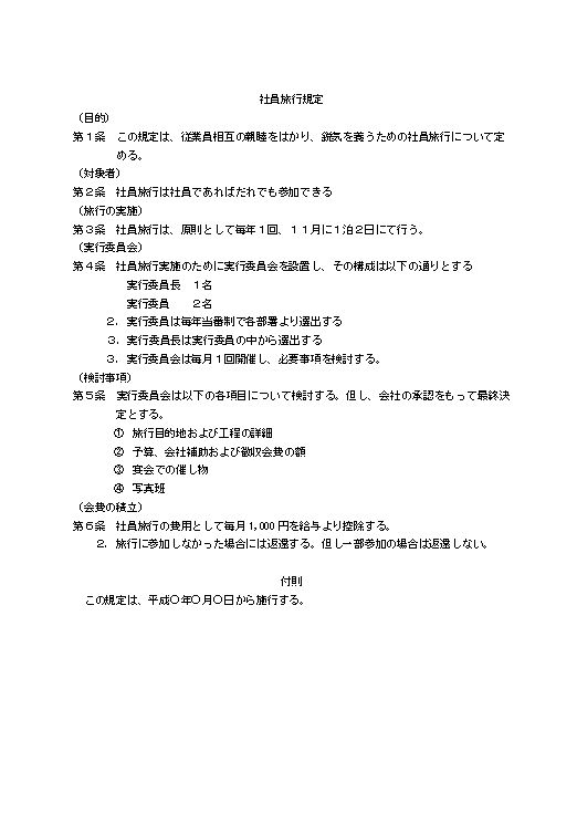
社員旅行規定 (目的) 第1条 この規定は、従業員相互の親睦をはかり、鋭気を養うための社員旅行について定 める。 (対象者) 第2条 社員旅行は社員であればだれでも参加できる (旅行の実施) 第3条 社員旅行は、原則として毎年1回、11月に1泊2日にて行う。 (実行委員会) 第4条 社員旅行実施のために実行委員会を設置し、その構成は以下の通りとする 実行委員長 1名 実行委員 2名 2.実行委員は毎年当番制で各部署より選出する 3.実行委員長は実行委員の中から選出する 3.実行委員会は毎月1回開催し、必要事項を検討する。 (検討事項) 第5条 実行委員会は以下の各項目について検討する。但し、会社の承認をもって最終決定とする。 ① 旅行目的地および工程の詳細 ② 予算、会社補助および徴収会費の額 ③ 宴会での催し物 ④ 写真班 (会費の積立) 第6条 社員旅行の費用として毎月1,000円を給与より控除する。 2.旅行に参加しなかった場合には返還する。但し一部参加の場合は返還しない。 付則 この規定は、平成○年○月○日から施行する。
