会社規程(規定)・規則の書き方~Wordテンプレート(ひな形)の無料ダウンロード~

  1. トップページ
  2. 人事・労務
  3. 早期希望退職者優遇制度規程

早期希望退職者優遇制度規程

早期希望退職者優遇制度規程のテキスト

       早期退職者優遇規定
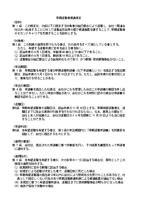
(目的)
第1条 この規定は、次条以下に規定する対象者が自己都合により退職し、会社・関連会社以外へ転進することに対して退職金支給等の面で優遇措置を講ずることで、早期退職者のセカンドキャリアを支援することを目的とする。

(対象者)
第2条 この制度の適用を受けられる者は、次の条件をすべて満たしている者とする。
 ただし、希望する退職年度に定年を迎える者を除く。
(1)該当年度の4月1日現在、年齢満40歳以上59歳以下であること。
(2)該当年度の4月1日現在、勤続満10年以上であること。
(3)退職事由が自己都合による自発的なものであり、かつ解雇・懲戒解雇事由がないこと。

(申出期間)
第3条 早期退職を希望する者が早期退職申請書(以下申請書という)を提出する提出期間は、該当年度の9月1日から10月10日までとする。ただし、当該年度の応募状況により、募集を打ち切ることがある。

(申出の撤回)
第4条 申請書を提出した社員は、会社がこれを受理した後はこの申請書の撤回を申し出ることはできない。ただし特段の理由があり、会社がこれを特別に認めた場合は申請書の撤回を認めることができる。

(退職日)
第5条	早期希望退職者の退職日は、該当年度の11月30日とする。早期希望退職者は、退職日までに完全な業務の引継ぎを行わなければならない。なお、業務上の都合で、会社と本人が協議の上、会社が退職日の3ヶ月を限度に11月30日よりも後に指定することができる。

(申請手続)
第6条	本希望退職を希望する者は、第3条の申出期間内に「早期退職申請書」を所属長を経由して、会社に提出するものとする。

(適用の審査)
第7条 会社は、提出された申請書に基づき審査を行い、その結果を書面をもって申請者に通知する。

(適用除外)
第8条 本希望退職を希望する者が、次の各号の一つに該当する場合は、原則としてこの規程の適用を除外する。
(1)就業規則に定める解雇に該当する場合
(2)本規定による退職が決定した者で、退職日前に死亡した場合
(3)早期希望退職届の提出前3年以内に会社により懲戒処分を受けたことがあるなど、社員として相応しくない行為があり早期退職優遇制度による優遇措置が適当でない場合
(4)本規定に基づく希望退職申請後、退職日までに懲戒解雇事由が明らかになった場合
(5)病気や怪我で休職中の場合
(6)当社の関連会社への転職を予定している場合
(7)会社がA指定する重要プロジェクトに参加しており、その中でサブリーダー以上またはそれに準ずる役割を担っている場合
(8)その他、本規定の趣旨から考え、適用がふさわしくないと会社が判断した場合

(退職金の取扱い)
第9条 早期希望退職者の退職金は、所定の退職金に退職特別加算金を加算して支給する。退職特別加算金の額は、別表のとおりとする。なお、別表は年度により変更することがあり、その場合は第3条に定める申請書の提出期間開始の前日までに公表するものとする。


(債務との同時精算)
第10条 本希望退職の適用を受ける者で、会社に対して何らかの債務がある場合、その債務は、退職日までに精算しなければならない。
2 前項の精算については、退職特別加算金の支払い時に精算ができるものとする。

(退職特別加算金の返還)
第11条 本希望退職の適用を受け、退職時加算金を受けた者が、次の各号の一つに該当する場合には、第1条の目的に関する規定の趣旨を鑑み、退職特別加算金を速やかに会社に返還する。
(1)退職日より1年以内に退職時に在籍していた会社に復帰する場合
(2)退職日より1年以内に当社関連会社に転職する場合
(3)退職日より3年以内に、在籍時に懲戒解雇事由に相当する重要な事実の有った事が発覚した場合

付則
この規定は、平成  年  月  日より施行する。





別表

退職時の満年齢	上乗せ退職金
40歳~44歳	基本給の6ヶ月分
45歳~49歳	基本給の9ヶ月分
50歳~55歳	基本給の12ヶ月分
56歳	基本給の10ヶ月分
57歳	基本給の8ヶ月分
58歳以上	基本給の6ヶ月分
(注)
1.基準内給与の額は、諸手当を除く。
2.上乗せ退職金の額については事業年度ごとの会社の経営状況や資産状況によって変更する場合が
ある。その場合は申請書の提出期間の前日までに公表するものとする。
   

↑ PAGE TOP