会社規程(規定)・規則の書き方~Wordテンプレート(ひな形)の無料ダウンロード~

  1. トップページ
  2. 総務
  3. メンタルヘルス防止規程

メンタルヘルス防止規程

メンタルヘルス防止規程のテキスト

       メンタルヘルス防止規定

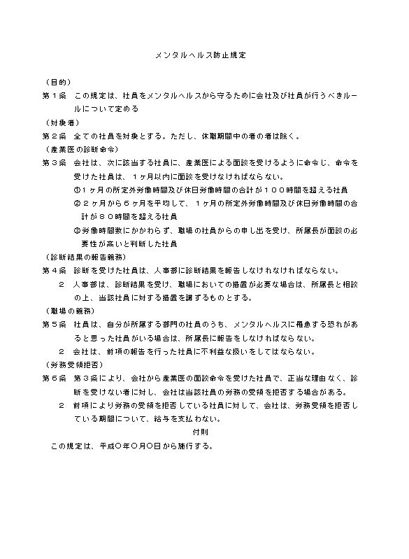
(目的)
第1条 この規定は、社員をメンタルヘルスから守るために会社及び社員が行うべきルールについて定める
(対象者)
第2条 全ての社員を対象とする。ただし、休職期間中の者の者は除く。
(産業医の診断命令)
第3条 会社は、次に該当する社員に、産業医による面談を受けるように命令じ、命令を受けた社員は、1ヶ月以内に面談を受けなければならない。
①1ヶ月の所定外労働時間及び休日労働時間の合計が100時間を超える社員
②2ヶ月から6ヶ月を平均して、1ヶ月の所定外労働時間及び休日労働時間の合計が80時間を超える社員
③労働時間数にかかわらず、職場の社員からの申し出を受け、所属長が面談の必要性が高いと判断した社員
(診断結果の報告義務)
第4条 診断を受けた社員は、人事部に診断結果を報告しなけれなければならない。
2 人事部は、診断結果を受け、職場においての措置が必要な場合は、所属長と相談の上、当該社員に対する措置を講ずるものとする。
(職場の義務)
第5条 社員は、自分が所属する部門の社員のうち、メンタルへルスに罹患する恐れがあると思った社員がいる場合は、所属長に報告をしなければならない。
2 会社は、前項の報告を行った社員に不利益な扱いをしてはならない。
(労務受領拒否)
第6条 第3条により、会社から産業医の面談命令を受けた社員で、正当な理由なく、診断を受けない者に対し、会社は当該社員の労務の受領を拒否する場合がある。
2 前項により労務の受領を拒否している社員に対して、会社は、労務受領を拒否している期間について、給与を支払わない。
付則
 この規定は、平成○年○月○日から施行する。


↑ PAGE TOP