会社規程(規定)・規則の書き方~Wordテンプレート(ひな形)の無料ダウンロード~

  1. トップページ
  2. 総務
  3. 社員慶弔規程(大会社・建設業・災害を考慮)

社員慶弔規程(大会社・建設業・災害を考慮)

社員慶弔規程(大会社・建設業・災害を考慮)のテキスト

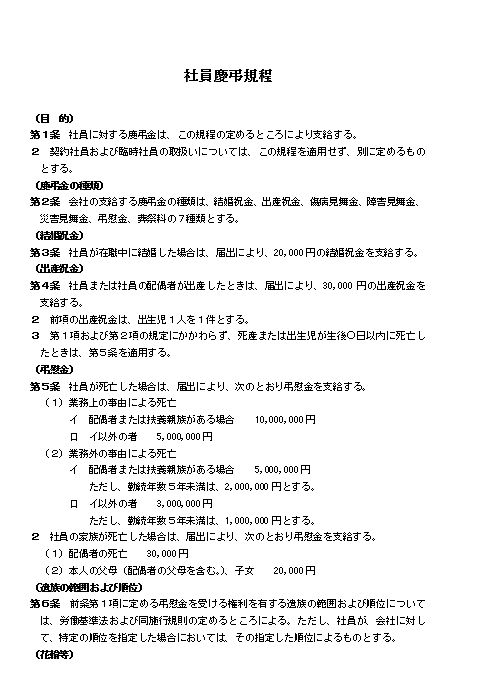
       社員慶弔規程

(目 的)
第1条 社員に対する慶弔金は、この規程の定めるところにより支給する。
2 契約社員および臨時社員の取扱いについては、この規程を適用せず、別に定めるものとする。
(慶弔金の種類)
第2条 会社の支給する慶弔金の種類は、結婚祝金、出産祝金、傷病見舞金、障害見舞金、災害見舞金、弔慰金、葬祭料の7種類とする。
(結婚祝金)
第3条 社員が在職中に結婚した場合は、届出により、20,000円の結婚祝金を支給する。
(出産祝金)
第4条 社員または社員の配偶者が出産したときは、届出により、30,000円の出産祝金を支給する。
2 前項の出産祝金は、出生児1人を1件とする。
3 第1項および第2項の規定にかかわらず、死産または出生児が生後○日以内に死亡したときは、第5条を適用する。
(弔慰金)
第5条 社員が死亡した場合は、届出により、次のとおり弔慰金を支給する。
 (1)業務上の事由による死亡
    イ 配偶者または扶養親族がある場合  10,000,000円 
    ロ イ以外の者  5,000,000円 
 (2)業務外の事由による死亡
    イ 配偶者または扶養親族がある場合  5,000,000円 
      ただし、勤続年数5年未満は、2,000,000円とする。
    ロ イ以外の者  3,000,000円 
      ただし、勤続年数5年未満は、1,000,000円とする。
2 社員の家族が死亡した場合は、届出により、次のとおり弔慰金を支給する。
 (1)配偶者の死亡  30,000円 
 (2)本人の父母(配偶者の父母を含む。)、子女  20,000円 
(遺族の範囲および順位)
第6条 前条第1項に定める弔慰金を受ける権利を有する遺族の範囲および順位については、労働基準法および同施行規則の定めるところによる。ただし、社員が、会社に対して、特定の順位を指定した場合においては、その指定した順位によるものとする。
(花輪等)
第7条 第5条に該当する場合は、弔慰金のほか、15,000円相当の花輪または生花、線香代および弔電等を贈るものとする。なお、この場合の提供者名は社長名とする。
(葬祭料)
第8条 社員が業務上の事由により死亡した場合は、葬祭を行う者に対して、1,000,000円の葬祭料を支給する。
2 行政官庁により、業務外の認定を受けた場合であっても、死亡の原因、事情等について、会社が特に必要と認めた場合は、前項の葬祭料を支給することがある。
(傷病見舞金)
第9条 社員が負傷または疾病により引き続き○日以上欠勤した場合は、次のとおり傷病見舞金を支給する。
 (1)業務上の事由による傷病  100,000円 
 (2)私傷病  50,000円 
(障害見舞金)
第10条 社員が業務上の事由により負傷し、または疾病にかかり、次の各号のいずれかに該当した場合は、それぞれ各号に定める障害見舞金を支給する。
 (1)負傷または疾病により、勤務に耐えることができず退職、または解雇されたとき
    イ 配偶者または扶養親族がある者  3,000,000円 
    ロ イ以外の者  1,500,000円 
 (2)負傷し、または疾病にかかり、治ったときに身体に障害がある場合で、前項に該当しないとき
    イ 障害等級○級以上  1,500,000円
    ロ 障害等級○級~○級  800,000円
    ハ 障害等級○級~○級  500,000円
    ニ 障害等級○級~○級  300,000円
   障害等級は、労働者災害補償保険法施行規則の定めるところによる。
2 社員が業務外の事由により負傷し、または疾病にかかり、障害等級○級以上に該当し、当該障害が原因で退職しまたは解雇された場合は、500,000円の障害見舞金を支給する。ただし、本人に重大な過失等がある場合は、支給を行わないことがある。
(災害見舞金)
第11条 社員が天災事変等により被害を受けたときは、届出により、別表1のとおり災害見舞金を支給する。
(手 続)
第12条 この規程に定める慶弔金を受けるときは、その事由発生時に、これを証する書類等を添付し、所定の申請書に必要事項を記入して会社に届け出るものとする。
2 前項の提出を○カ月以上怠ったときは、この規程に定める支給を行わないことがある。

付  則

(実施期日)
 この規程は平成○年○月○日から実施する。
 

別表1 災害見舞金の基準
被害の程度 自己の持ち家 借家・社宅等
家屋の全焼、全壊、流出またはこれと同程度の被害を受けたと認められる場合 配偶者および扶養親族を有する者   500,000円
それ以外の者 200,000円 配偶者および扶養親族を有する者   200,000円
それ以外の者 100,000円
家屋の半焼、半壊、半ば流出またはこれと同程度の被害を受けたと認められるとき 配偶者および扶養親族を有する者   300,000円
それ以外の者 150,000円 配偶者および扶養親族を有する者   150,000円
それ以外の者  80,000円
家屋の一部損壊、床上浸水またはこれと同程度の被害を受けたと認められるとき 配偶者および扶養親族を有する者   150,000円
それ以外の者  80,000円 配偶者および扶養親族を有する者    80,000円
それ以外の者  50,000円
その他の被害 配偶者および扶養親族を有する者    50,000円
それ以外の者  30,000円 配偶者および扶養親族を有する者    30,000円
それ以外の者  10,000円


↑ PAGE TOP